
News
芯力特自主研发SIT1044芯片是一款应用于CAN协议控制器和物理总线之间的高性能(CAN FD)收发器芯片,可应用于卡车、公交、小汽车、工业控制等领域,总线耐压达到±40V,支持5Mbps(CAN FD)灵活数据速率,具有在总线与CAN协议控制器之间进行差分信号传输的能力……

芯力特±40V耐压(CAN FD)收发器芯片SIT1044,其主要特征如下:

图1 芯片引脚示意图(提供SOP8以及DFN3*3-8,小外形无引脚封装)
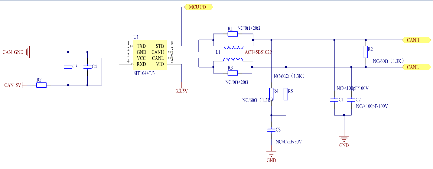
SIT1044T/3典型应用电路如下:

图2 SIT1044T/3典型应用电路
SIT1044是一款满足国际标准的高性能(CAN FD)收发器芯片。芯力特成为拥有(CAN FD)系列型号,CAN系列型号,LIN系列型号齐全的国内模拟IC厂商。
一、芯力特CAN FD系列型号如下:

二、芯力特CAN系列型号如下:

三、芯力特LIN系列型号如下:

芯力特聚焦工业与车载领域,将提供更加丰富的高性能CAN收发器型号、LIN收发器产品供广大客户选用。
Address: Room 1401, Headquarters Building, Changsha Zhongdian Software Park, No. 39, Jianshan Road, Changsha Hi-tech Development Zone, Changsha City, Hunan Province
Shanghai: No.88, Shangke Road, Pudong District, Shanghai
Shenzhen: 24F IMT Tower, No,1 Gaoxin South Road 7th Avenue, Nanshan, Shenzhen
Service-Tel: 18684986553
Service: service@sitcores.com
Recruit: tinachen@sitcores.com
Copyright © 2020 Hunan Silicon Internet of Things Technology Co., Ltd 湘ICP备2022017381号